中国科协创新战略研究院2026年博士后招聘公告
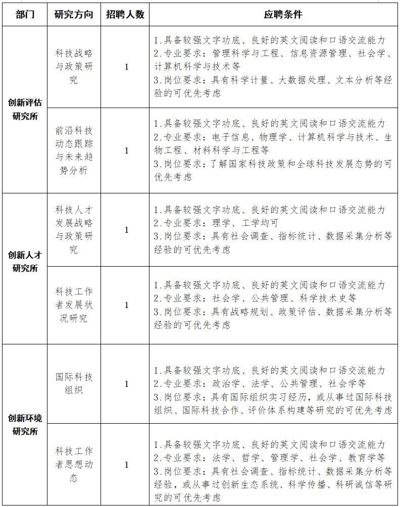
创新院2026年度博士后招聘计划
一、基本要求
1.政治素质过硬:政治立场坚定,能自觉运用中国共产党的创新理论武装头脑、指导实践,拥护党和国家的基本路线方针政策,思想上政治上行动上与党和国家保持高度一致。
2.科研能力较强:具有扎实的专业知识储备、一定的科研经历和高质量的科研成果,学风作风端正,无不良科研诚信记录。
3.道德品质优良:具有较强的敬业精神和职业操守,遵纪守法,团队协作意识强。
4.年龄一般在35周岁以下,身心健康,能够全职从事博士后研究工作,不招收在职博士后。
5.获得博士学位不超过3年,或者将于本年度获得博士学位。
二、职业机遇
1.提供高水平科研平台,参与国家级、省部级重大科研项目;
2.支持申报社科、自科、博士后基金及其他重大国家级课题;
3.根据科研任务需要,给予科研经费资助;
4.择优留院工作,具有事业编制;
5.择优向国家部委、国际组织、全国学会、科协系统等单位推荐出站就业。
三、福利待遇
1.参照研究院在编人员享受同等工资福利标准;
2.另行发放季度考核奖励性绩效工资;
3.在站期间,户口迁移依据全国博管办相关文件及北京市有关规定执行;
4.配套一定的科研启动经费。
四、简历投递
申请者请登录中国科协创新战略研究院官网博士后专栏或扫码下载填写《中国科协创新战略研究院博士后研究人员报名表》,发送至人事处邮箱,邮件以《应聘部门+姓名》命名。我们将根据所收简历情况,分时间组织面试。
五、联系方式
中国科协创新战略研究院人事处
联 系 人:徐老师 仇老师
地 址:北京市海淀区玉渊潭南路3号
电 话:010-68789297
电子邮箱:naishr@cast.org.cn
网 址:www.cnais.org.cn
扫描二维码下载报名表


